OA登录
老人专区
标签库
运行情况
本站搜
一网搜
智能问答
导航
首页
首页
政务资讯
信息公开
办事服务
互动交流
文旅宣传
当前位置:
首页
>
政务资讯
>
专题专栏
>
财务预决算
>
部门预算公开
六安市文物保护中心(皖西博物馆)2026年单位预算公开
浏览次数:
信息来源: 市文旅局
发布时间:2026-02-28 08:48
字号:
大
中
小
下载
我要纠错
打印
收藏
表1六安市文物保护中心(皖西博物馆)2026年收支总表.pdf
表2六安市文物保护中心(皖西博物馆)2026年收入总表.pdf
表3六安市文物保护中心(皖西博物馆)2026年支出总表.pdf
表4六安市文物保护中心(皖西博物馆)2026年财政拨款收支总表.pdf
表5六安市文物保护中心(皖西博物馆)2026年一般公共预算支出表.pdf
表6六安市文物保护中心(皖西博物馆)2026年一般公共预算基本支出表.pdf
表7六安市文物保护中心(皖西博物馆)2026年政府性基金预算支出表.pdf
表8六安市文物保护中心(皖西博物馆)2026年国有资本经营预算支出表.pdf
表9六安市文物保护中心(皖西博物馆)2026年项目支出表.pdf
表10六安市文物保护中心(皖西博物馆)2026年政府采购支出表.pdf
表11六安市文物保护中心(皖西博物馆)2026年政府购买服务支出表.pdf
表12六安市文物保护中心(皖西博物馆)2026年通用资产配置支出表.pdf
表13六安市文物保护中心(皖西博物馆)2026年一般公共预算“三公”经费支出预算表.pdf
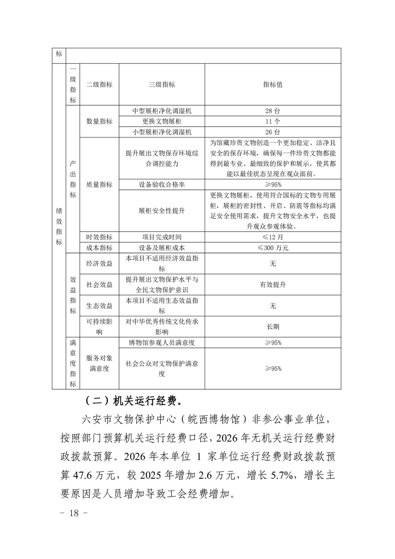
表14六安市文物保护中心(皖西博物馆)20256年项目支出绩效目标表.pdf
标签:
扫一扫在手机打开当前页
打印本页
关联信息