• OA登录
  • 老人专区
  • 标签库
  • 运行情况
智能问答
首页
  • 首页
  • 政务资讯
  • 信息公开
  • 办事服务
  • 互动交流
  • 文旅宣传
当前位置:首页 > 政务资讯 > 专题专栏 > 财务预决算 > 部门预算公开

六安市文化和旅游局2026年部门预算公开

浏览次数: 信息来源: 市文旅局 发布时间:2026-02-28 10:09
字号:大中小 下载 我要纠错 打印 收藏

表1六安市文化和旅游局2026年收支总表.pdf
表2六安市文化和旅游局2026年收入总表.pdf
表3六安市文化和旅游局2026年支出总表.pdf
表4六安市文化和旅游局2026年财政拨款收支总表.pdf
表5六安市文化和旅游局2026年一般公共预算支出表.pdf
表6六安市文化和旅游局2026年一般公共预算基本支出表.pdf
表7六安市文化和旅游局2026年政府性基金预算支出表.pdf
表8六安市文化和旅游局2026年国有资本经营预算支出表.pdf
表9六安市文化和旅游局2026年项目支出表.pdf
表10六安市文化和旅游局2026年政府采购支出表.pdf
表11六安市文化和旅游局2026年政府购买服务支出表.pdf
表12六安市文化和旅游局2026年通用资产配置支出表.pdf
表13六安市文化和旅游局2026年一般公共预算“三公”经费支出预算表.pdf
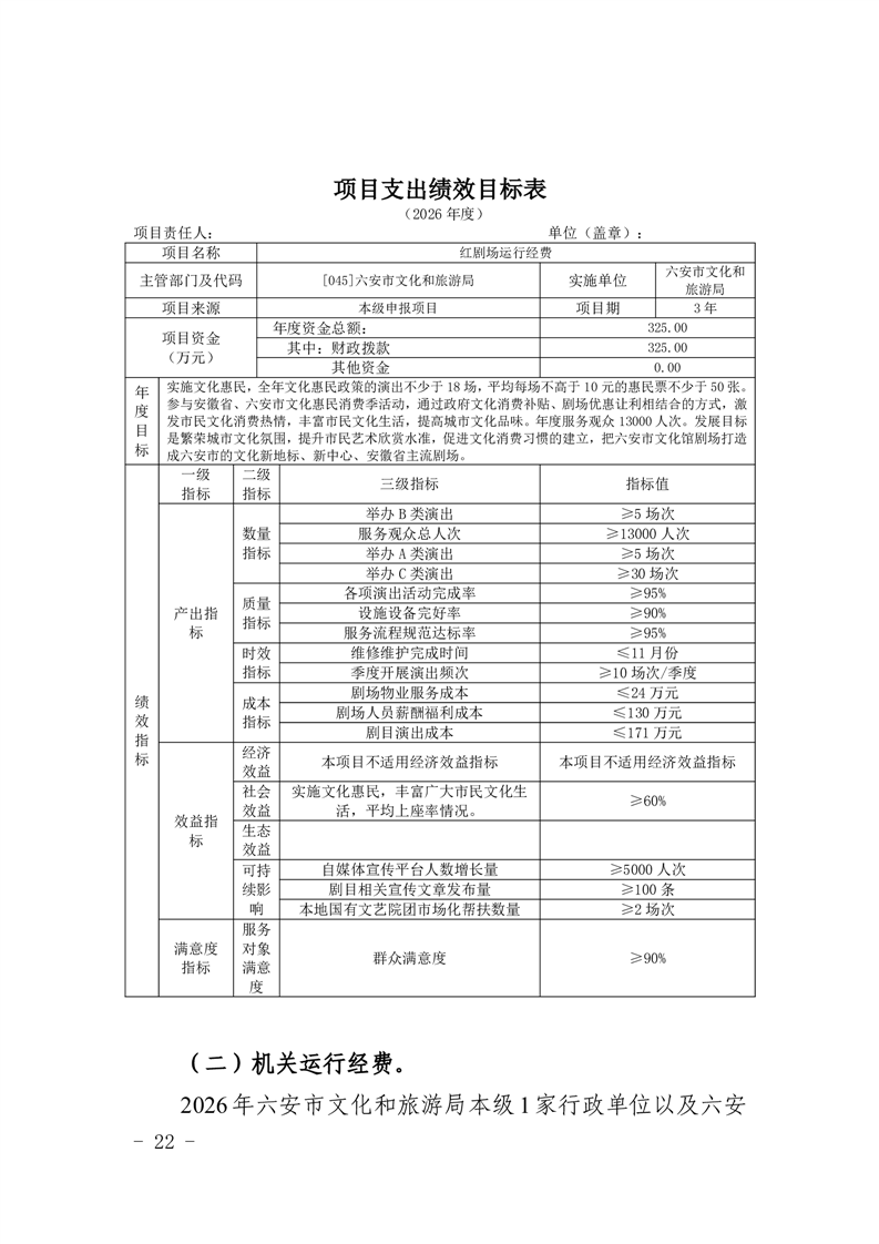
表14六安市文化和旅游局项目支出绩效目标表.pdf

标签:
扫一扫在手机打开当前页
打印本页
关联信息
站点地图

政务资讯

  • 图片新闻
  • 县区传真
  • 文旅要闻
  • 公示公告
  • 重要转载
  • 专题专栏

信息公开

办事服务

互动交流

文旅宣传

  • 宣传推广
  • 文化惠民工程
  • 旅游富民工程
  • 文旅市场
  • 文旅产业
  • 文博非遗
  • 文化艺术
  • 广播影视
  • 新闻出版

网站导航

市直部门网站
适老化无障碍服务
主办单位:六安市文化和旅游局(六安市广播电视局、六安市文物局)
办公地址:六安市行政中心7号楼4楼
联系电话:0564-3379710旅游投诉电话:0564-12345
皖ICP备18021396号-4 网站标识码:3415000084 皖公网安备 34150102000126号
本站已支持IPV6访问站点地图